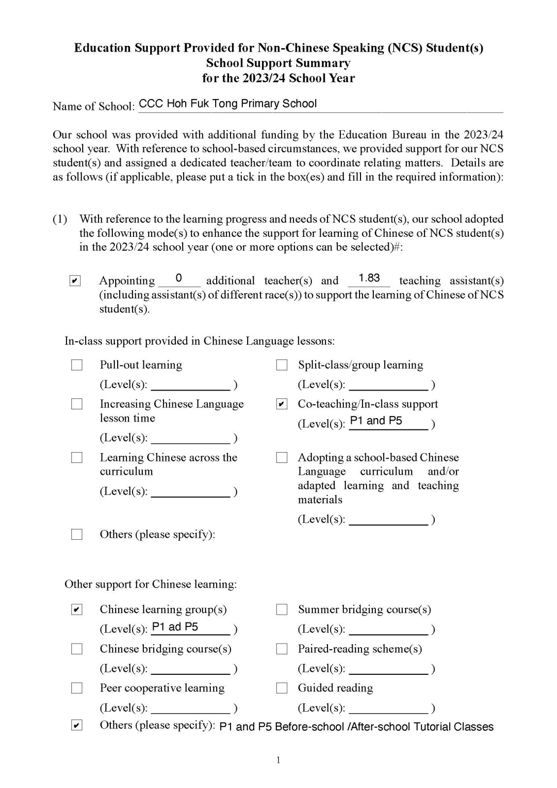
Education Support Provided for Non-Chinese Speaking (NCS) Student(s)
School Support Summary
School Support Summary for the 2023/2024 School Year


Resources
1) HK EDB
- Support to parents and students
https://www.edb.gov.hk/en/student-parents/ncs-students/support-to-parents-and-students/index.html
2) Online Chinese Language Self-learning Resources for Non-Chinese Speaking Students
https://www.edb.gov.hk/en/curriculum-development/kla/chi-edu/second-lang/student.html
3) Living Chinese(Designed for IPAD)
(Organized by Open Knowledge Association, supported and funded by SCOLAR and LANGEAGE FUND )
These materials based on daily life situations to enhance their reading and speaking skills, and to encourage NCS parents to read together with their children, helping them learn Chinese on their own. There are 100 sets of interesting comics, animations and picture books which come in a rich range of varieties, including 30 themes and 10 interactive parent-child learning themes. Each theme is divided into three levels with ascending difficulties according to the points of emphasis in language learning, assisting NCS students to learn Chinese.
https://apps.apple.com/hk/app/%E7%94%9F%E6%B4%BB%E5%AD%B8%E4%B8%AD%E6%96%87/id1579858007
3) Others APPs
- Learning Chinese is Fun (愉快學中文)
This material was compiled according to the Guide to the Pre-primary Curriculum 2006 and documents on non-Chinese speaking students learning Chinese for non-Chinese kindergarten students and newly arrived children learning Chinese. Parents could use this as teaching aids for students, helping them to integrate into the society.
IOS: https://apps.apple.com/hk/app/愉快學中文/id1187074030
- HK Chinese Learning (香港小學習字表)
The program was designed according to the guideline of Lexical Lists for Chinese Learning in Hong Kong to help students learn the correct order of strokes of Chinese words.
Android: https://play.google.com/store/apps/details?id=com.secmenu.chineselearning&hl=en-HK
IOS: https://apps.apple.com/hk/app/%E9%A6%99%E6%B8%AF%E5%B0%
8F%E5%AD%B8%E7%BF%92%E5%AD%97%E8%A1%A8%E6%A0%B9%E
6%93%9A%E5%AE%98%E6%96%B9%E6%8C%87%E5%BC%95%E8
為非華語學生提供的教育支援 - 學校支援摘要
2023-2024 學年支援摘要(School Support Summary)


資源
1) 香港教育局
- 給家長和學生的配套與支援
https://www.edb.gov.hk/tc/student-parents/ncs-students/support-to-parents-and-students/index.html
2) 非華語學生網上中文自學資源
https://www.edb.gov.hk/tc/curriculum-development/kla/chi-edu/second-lang/student.html
3) 生活學中文(知識共享協會主辦、語常會及語文基金支持)
一套以日常生活情景為主題的教材,提升其閱讀及會話的能力,同時鼓勵非華語家長進行親子共讀,幫助子女自學中文,免費供大眾使用。教材共有 100 篇題材豐富而有趣的漫畫、動畫及繪本,包括30個主題及10個親子互動體驗學習主題。每個主題配合語文學習重點,分成三個程度,由淺入深,幫助非華語學生學習中文。
https://apps.apple.com/hk/app/%E7%94%9F%E6%B4%BB%E5%AD%B8%E4%B8%AD%E6%96%87/id1579858007
3) 其他APPS
- 愉快學中文
本教材參考香港教育局《學前教育課程指引》(2006)以及有關非華語學童學習中文的文件編寫,供非華語幼稚園學童及新來港學童學習中文之用;家長亦可利用本教材輔導學童學習中文,幫助他們融入社羣。
蘋果系統: https://apps.apple.com/hk/app/愉快學中文/id1187074030
- 香港小學習字表 - 根據官方指引設計
根據教育局《香港小學學習字詞表》指引設計,幫助學生認識中文字的正確筆順。
安卓系統: https://play.google.com/store/apps/details?id=com.secmenu.chineselearning&hl=en-HK
蘋果系統: https://apps.apple.com/hk/app/%E9%A6%99%E6%B8%AF%E5%B0%8F
%E5%AD%B8%E7%BF%92%E5%AD%97%E8%A1%A8%E6%A0%B9%E6%9
3%9A%E5%AE%98%E6%96%B9%E6%8C%87%E5%BC%95%E8%A8%